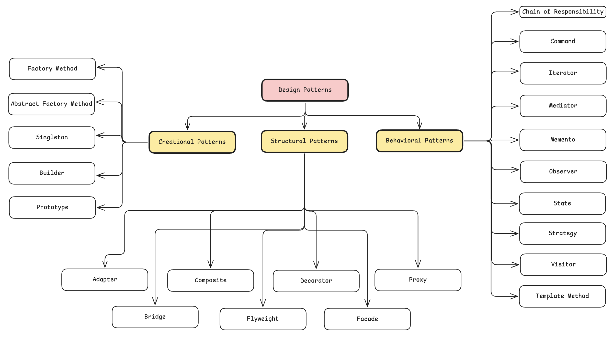
Design Patterns

Creational Patterns
These patterns provide various object creation mechanisms, which increase flexibility and reuse of existing code.

Structural Patterns
These patterns explain how to assemble objects and classes into larger structures while keeping these structures flexible and efficient.

Behavioral Patterns
These patterns are concerned with algorithms and the assignment of responsibilities between objects.
